
一场1.06亿股股权拍卖结束后,广州农商银行收到2.87亿元现金,也算是落袋为安。湘财Plus注意到,这场拍卖的背后涉及8年前的信托贷款纠纷,至2025年8月,广州农商银行对借款主体的债权金额高达57.87亿元,其中本金余额16.55亿元、利息41.32亿元,最终以5.82亿元拍卖成交,数十亿元损失已成定局。
抵债资产二次拍卖变现 背后牵涉25亿信托贷款纠纷
据A股上市公司中捷资源公告披露,2025年12月4日,该公司第二大股东广州农商银行将所持该公司全部1.06亿股股份进行公开拍卖,因无人报名而流拍,后又于12月31日再次上架,最终被广州谦润投资合伙企业(有限合伙)接手,双方于2026年1月9日签署转让协议,成交价为2.87亿元,转让单价为2.72元/股。
这笔被拍卖的1.06亿股股票,并非广州农商银行主动投资所得,而是源于中捷资源司法重整以股抵债的产物,根源可追溯至8年前一笔25亿元的信托贷款纠纷。

△广州农商银行。
2017年,广州农商银行通过国通信托设立单一资金信托,向华翔(北京)投资有限公司(以下简称华翔投资)发放25亿元贷款,期限为48个月。中捷资源、新潮能源、德奥通航三家上市公司与广州农商银行签订《差额补足协议》,约定无论何种原因导致广州农商银行在任一信托合同约定的核算日未能足额收到信托合同约定的投资本金或收益时,应向广州农商银行承担差额补足义务。
2020年4月,华翔投资停止还款,信托计划被迫提前终止,广州农商银行受让信托债权后启动诉讼追偿。判决书披露的信息显示,华翔投资应于2018年6月归还本金5000万元、2019年6月归还本金1亿元而未归还,至起诉时,未偿还任何债务,差额补足义务人、股权质押人也未履行义务,广州农商银行于2020年11月宣布贷款提前到期。
据中捷资源2022年披露的公告,广州市中级人民法院作出(2020)粤01民初2011号一审判决,判令华翔投资偿还25亿元本金及利息、罚息、复利共计17.65亿元,中捷资源等三家公司在15.86亿元范围承担赔偿责任。

△一审判决情况。来源中捷资源公告。
经广东省高级人民法院(2022)粤民终1734号二审判决,维持该债权总额,同时调整赔偿责任上限,中捷资源等三家上市公司在9.51亿元范围内,对华翔投资不能清偿部分承担补充赔偿责任;后最高法裁定驳回驳回再审申请。
中捷资源承担赔偿责任计提负债后,2022年末净资产为-2.97亿元,陷入资不抵债的局面,被实施退市风险警示。2023年5月,中捷资源申请破产重整。
同年12月,浙江省台州市中级人民法院批准重整计划,广州农商银行的债权清偿方案随之落地,即由中捷资源控股股东及实控人无偿让渡1.06亿股资本公积转增股票,同时代偿8000万元现金,以此抵偿9.51亿元债务,双方债权债务关系了结。
超57亿债权不到6亿拍出 数十亿元损失已成定局
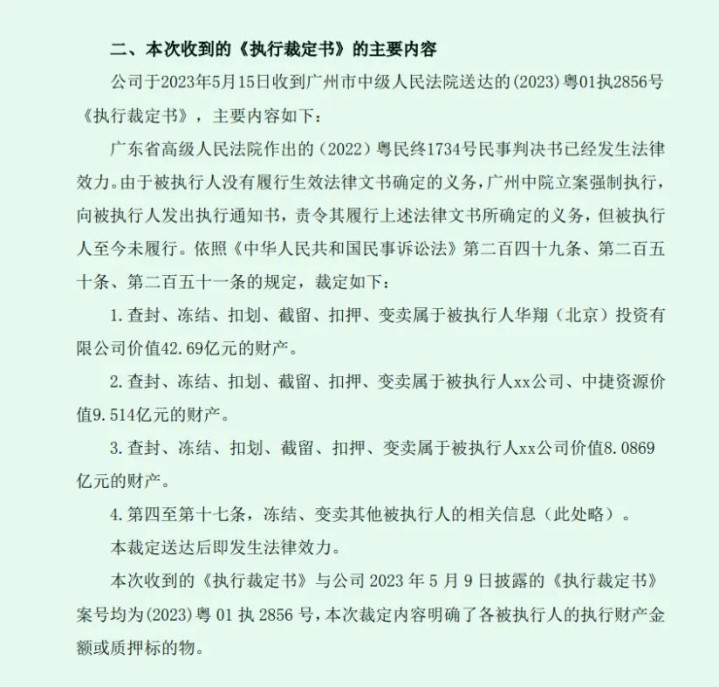
从债权与回收金额对比看,广州农商银行的损失已不可逆。据中捷资源2023年披露的广州中院送达的执行裁定书,由于华翔投资没有履行生效法律文书确定的义务,广州中院立案强制执行,向华翔投资发出执行通知书,责令其履行上述法律文书所确定的义务,但华翔投资未履行,裁定查封、冻结、扣划、截留、扣押、变卖属于华翔投资价值42.69亿元的财产。

△广州中院执行裁定书。来源中捷资源公告。
从上述信息来看,这笔债权总额彼时为42.69亿元,实际仅回收2.87亿元拍卖款与8000万元现金,总计3.67亿元,回收率仅8.6%。
早在2021年10月,华翔投资已被列为失信被执行人,其核心资产被其他债权方质押殆尽,同时该公司多处不动产、股权因涉多起诉讼被查封冻结,且多数已通过司法拍卖、折价抵债处置,优先偿还了其他优先级债务。
湘财Plus注意到,广州农商银行2025年12月拍卖华翔投资不良债权的公告披露最新的财务数据。据拍卖公告,截至2025年8月,广州农商银行对华翔投资债权金额共计57.87亿元,其中本金余额16.55亿元、利息41.32亿元、司法清收代垫费用48740元,差额补足人为新潮能源、伊立浦(原德奥通航,已退市),保证人为深圳金志昌顺投资发展有限公司、北京市梧桐翔宇投资有限公司,质押物为12笔非上市公司股权。
另据转让清单透露,伊立浦集团的土地及厂房于2025年8月司法拍卖成交,因被执行人提出执行异议暂未处置完毕。此次转让的不良资产不含11宗查封的土地及厂房权益,该土地及厂房权益产生的全部收益归广州农商银行所有,债权转让后暂不变更申请执行人,该行获得该土地及厂房权益分配后,债权金额做相应调减,并根据买受人指令向法院申请变更申请执行人为买受人,但转让价款不作调减。

△广州农商银行对华翔投资不良债权情况。
上述拍卖最终由现场用户(未对外公开)成交,成交价为5.82亿元,仅债权总额的10.06%。此次华翔债权投资拍卖成交价,加上中捷资源处(转让抵债股票+8000万现金)获得的3.67亿元,广州农商银行共计收回9.49亿元,仅为25亿贷款本金的38%,并入多年利息及其他费用,数十亿元损失已成定局。
湘财Plus注意到,另一位担保人新潮能源在2025年半年报中披露,该公司此前被判在9.51亿元范围内承担责任,该案件已进入执行阶段,但暂未实际支付案件涉及赔偿款项,被冻结的资产仍在司法评估中。
这场持续 8 年的债务处置尚未完全结束,数十亿元损失的代价极为惨痛。有业内人士表示,该案例对银行业再次敲响警钟:信贷审批不能只重形式、轻实质,需穿透核查借款人真实资质与资金实际流向,严格验证担保决策程序合规性,杜绝越权担保风险,唯有筑牢风控全流程防线,才能避免因尽调缺位、监管失察,陷入赢了官司却难挽损失的被动局面。
统筹/新湘财 撰文/湘财Plus
-END-
10倍杠杆配资平台提示:文章来自网络,不代表本站观点。